
Kudos to CIMM (the Advertising Research Foundation's Coalition
for Innovative Media Measurement) for once again tackling the abundance of ad industry media-measurement options.
You may recall a column published here earlier this year about CIMM's "Funding Fiesta" study, which determined that the advertising
marketplace can financially support two advertising currencies simultaneously.
This morning, CIMM and the 4As (American Association of Advertising Agencies) released a new analysis based on
new research on the plentitude of media-measurement options that advertisers currently have available to them, including what they value most about them.
The aptly named "Paradox of Plenty" report was sponsored by three of them -- Kochava, TechEdge and Nielsen -- but does not actually
reference any other media-measurement suppliers explicitly.
advertisement
advertisement
It's more about their overall feelings about the state of an overabundant supply chain, and which KPIs they use to determine the
return on their media measurement investments.
Interestingly, the top-line finding (rendered in the pie chart above) coincides with a broader, long-term industry trend toward performance vs.
brand impact -- showing a delta of more than two-to-one in favor of performance.
Also interesting is that attribution metrics are now valued more than 10 times over actual verification
metrics, which makes me think advertisers feel confident that they're getting the media audiences they paid for, but they just don't know how to attribute it.
You can read the 15-page report for yourself and tell me what you think is most meaningful about it, but it felt a little thin to
me and more like an opportunity to promote its sponsors than shedding any material light on how to manage the media measurement supply chain.
But that's just me. I mean, just look at a random
keyword index I conducted while reviewing the report when I received an advance copy late last night.

End of commentary.
But just to make sure I didn't miss anything, I did what I
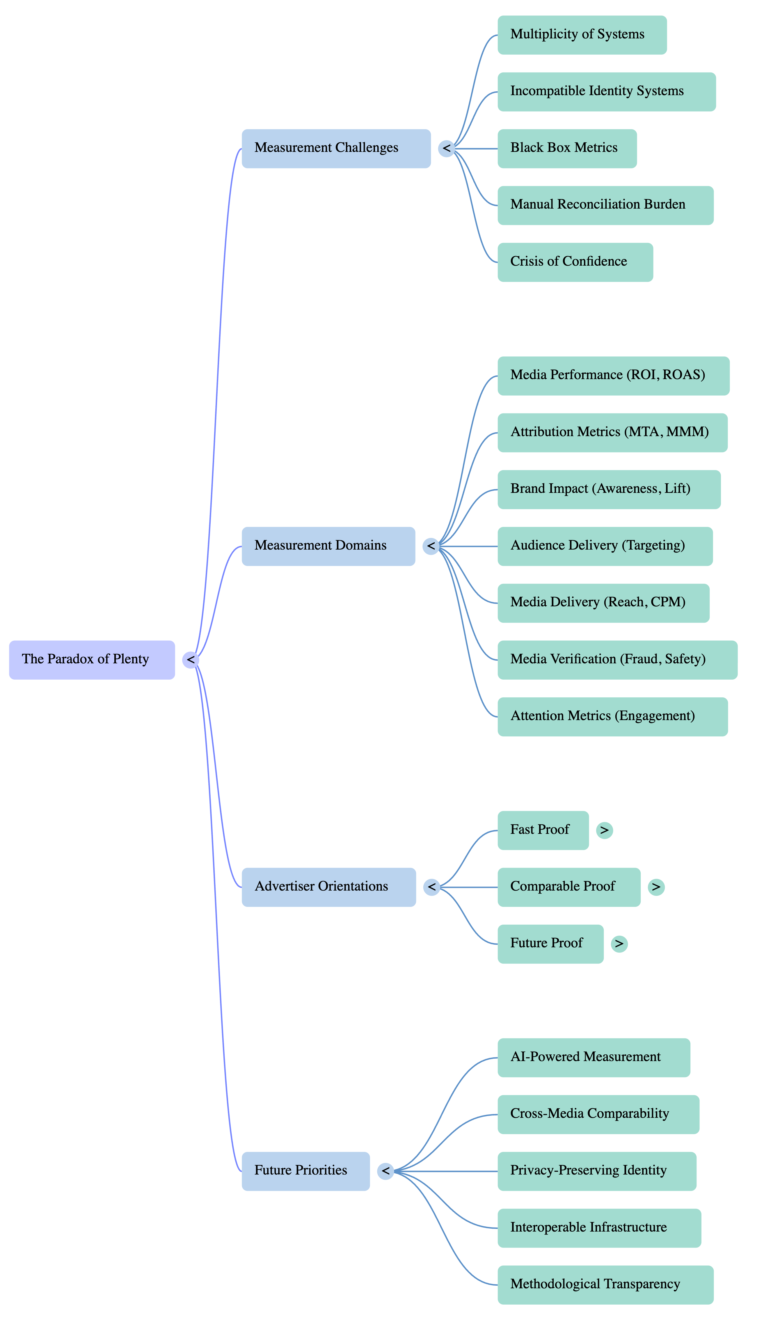
increasingly do when I receive a dense industry report on short notice. I ask one of my favorite LLMs for a second opinion. Here's what NotebookLM had to say about it. You can also see its "mindmap" illustrating the thinking behind the report here.
# # #
Navigating the "Paradox of Plenty": What the Latest Measurement Report Means for the Ad Industry
By NotebookLM
The Core Crisis: Data Rich,
Confidence Poor
Over the past decade, the advertising ecosystem has become overwhelmingly data-rich, integrating first-party data, identity graphs, and advanced analytics spanning
performance, brand impact, and verification. However, a March 2026 report titled "The Paradox of Plenty," commissioned by organizations including CIMM and the 4As, reveals a startling reality:
advertiser confidence has not kept pace with measurement capabilities.
The implication for the ad industry is profound. Advertisers are no longer struggling with a lack of data;
instead, they are overwhelmed by the task of prioritizing, linking, and harmonizing disparate data sources. Because of media fragmentation, incompatible identity systems, and platform-specific
metrics, advertisers are forced to constantly reconcile multiple versions of the "truth". While they can optimize campaigns continuously, they often lack the certainty needed to confidently defend
their results to executive leadership.
The "Black Box" Problem
While advertisers generally trust direct, observable signals like Media Performance (e.g.,
ROAS, CPA, and sales lift), their confidence plummets when dealing with inferred data. Crucial measurement domains like attention, attribution, and media verification are consistently viewed as
untrustworthy "black boxes". Advertisers value these emerging metrics conceptually, but they are highly cautious about using them as primary decision inputs because they lack standardization and
interoperability.
One Size Does Not Fit All
The report identifies that the ad industry must tailor its measurement solutions to three distinct advertiser
orientations, as their needs and definitions of "proof" vary drastically:
Fast Proof (Retail, Financial Services): These
advertisers rely heavily on first-party data and prioritize causal clarity, speed, and near-real-time ROI optimization.
Comparable Proof (CPG, Pharma, Auto, Travel): Operating often with indirect sales signals, these advertisers value consistency, methodological rigor, and cross-channel
comparability, heavily relying on tools like Marketing Mix Modeling (MMM).
Future Proof (Technology/SaaS): These
high-maturity organizations demand both speed and rigor, showing the highest tolerance for experimental, AI-enabled modeling and synthetic data.
Key
Implications and Action Items for the Ad Industry
To bridge this critical confidence gap, the ad industry, including agencies, ad-tech vendors, and measurement providers, must pivot
its focus. The report outlines four practical priorities:
Establish Stronger Governance and Standards: The industry must move
away from fragmented reporting and provide unified definitions, identity standards, and verification norms.
Demystify the
Methodologies: To restore trust, measurement providers must eliminate "black box" models. They can achieve this by offering greater transparency into their assumptions, explaining their model logic,
and allowing for independent reviews and audits.
Build Interoperable Infrastructure: The industry's role should no longer be
just pushing measurement capabilities forward, but making systems interoperable. Advertisers need data that can be easily compared and reconciled across different platforms without manual data
wrangling.
Leverage AI for Coherence: Advertisers see AI as the ultimate tool to relieve the burden of manual
reconciliation. Over 80% agree that AI solutions will heavily impact measurement in the near future by offering faster interpretation and predictive insights. Furthermore, cross-media measurement
remains a massive priority, as advertisers desperately want a unified metric to compare linear TV with digital channels.
Conclusion
The future
of measurement isn't about creating new signals; it's about making current signals work together intelligently. As one advertiser in the study perfectly summarized, “The data is there. The
question is what counts”. For the ad industry, the mandate is clear: prioritize transparency, standardize definitions, and build interoperable systems that allow advertisers to act with
assurance in a complex ecosystem.